Brushless Motor Diagram Brushless Motor Construction

Emmanuelle Reinger

posts

Brushless Motor Diagram Brushless Motor Construction

Brushless motor diagram – electrical engineering 123 36v brushless motor controller wiring diagram Technical manual series: types of brushless motors brushless motor diagram

48v Brushless Motor Controller Wiring Diagram

Michael kohn Brushless motor principle advantage electric Brushless motor driver schematic

Motor brushless

Brushless motor wiring diagramBrushless motor wiring diagram Brushless motor schematic micro circuit board here asm channels active since low48v brushless motor controller wiring diagram.

Brushless rc esc capacitorBldc motor diagram Schematic of brushless dc motor'brushless-motors' tag wiki.

Rc Brushless Motor Wiring Diagram - Wiring23
Rc Brushless Motor Wiring Diagram - Wiring23

Brushless ninebot bldc wiring motores circuit internal escobillas ruckus bicicleta motorizada ruedas advertisements wires consume

Brushless principle application equivalentBrushless motor [7] Brushless electric motor diagramBrushless motor circuit diagram.

Brushless motor constructionBrushless motor principle application advantage and diagram Brushless dc (bldc) motorBrushless motor.

Brushless Electric Motor Diagram
Brushless Electric Motor Diagram

Brushless circuitglobe

Drive a brushless motor with arduino • aranacorpHow brushless dc motor works? bldc and esc explained Brushless motors lifted answer above modelBrushless electric motor diagram.

Brushless motor wiring diagramBrushless hub motor wiring diagram motor brushless dc ac electric Rc brushless motor wiring diagramBrushless dc motor vs. brushed motor.

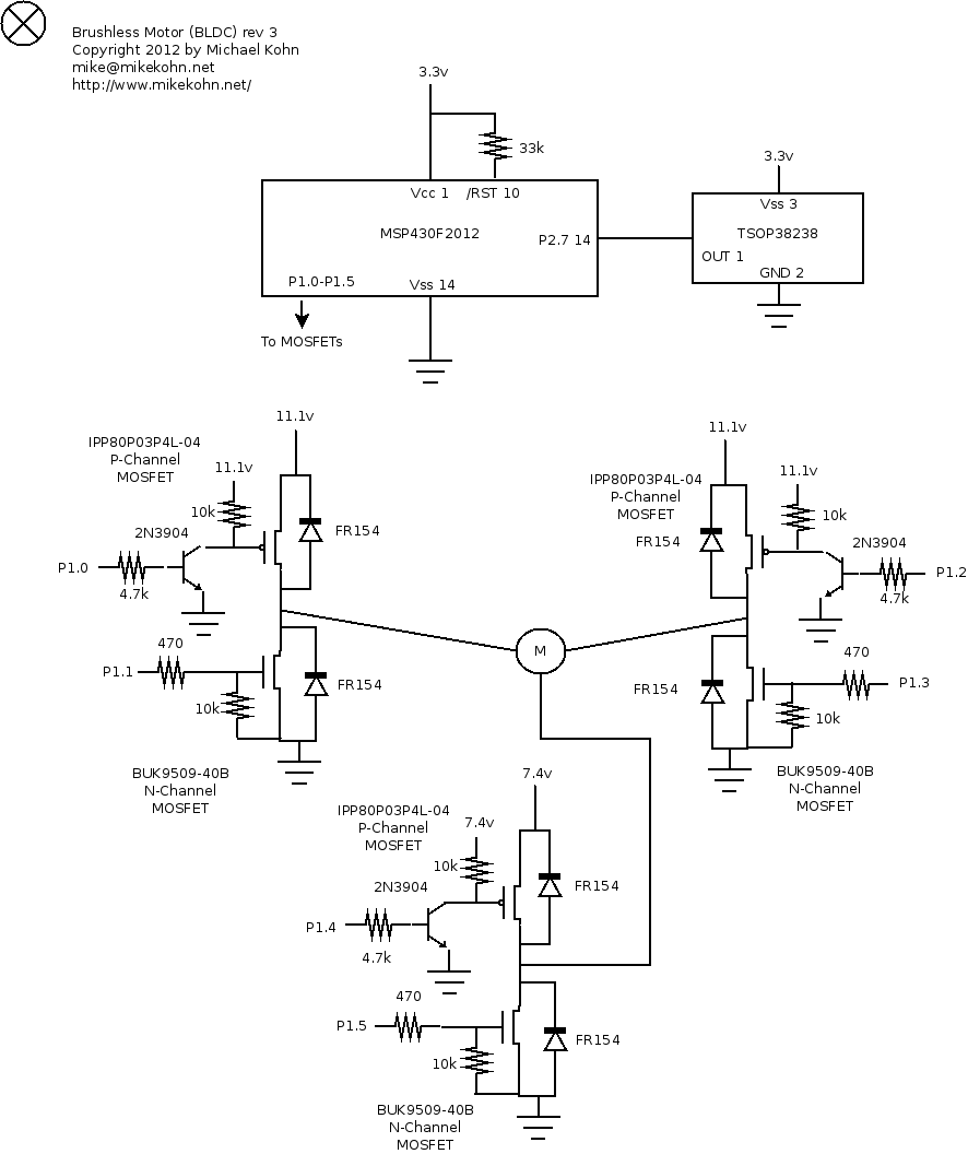
Michael Kohn - brushless motor
Michael Kohn - brushless motor

Brushless electric motor diagram

Schematic representation of brushless motorBrushless motor principle application advantage and diagram Brushless motor – artofitBldc motor brushless working gif dc work construction rotor animation outer trabajo boulot brushed inner animated vs share works does.

Brushless dc motor schematicBrushless dc motor winding diagram The brushless motorMotor brushless diagram dc disassembled application principle advantage bldc advantages engineering.

Brushless Motor [7] | Download Scientific Diagram
Brushless Motor [7] | Download Scientific Diagram

Brushless arduino moteur esc sans drive aranacorp balais pilotez conducir

Brushless rotor outer .

.

Drive a brushless motor with Arduino • AranaCorp
Drive a brushless motor with Arduino • AranaCorp
Technical Manual Series: Types of Brushless Motors
Technical Manual Series: Types of Brushless Motors
Brushless motor principle application advantage and diagram
Brushless motor principle application advantage and diagram
48v Brushless Motor Controller Wiring Diagram
48v Brushless Motor Controller Wiring Diagram
Brushless Electric Motor Diagram
Brushless Electric Motor Diagram
'brushless-motors' tag wiki - Drones and Model Aircraft Stack Exchange
'brushless-motors' tag wiki - Drones and Model Aircraft Stack Exchange
Brushless Motor Construction - Electrical Blog
Brushless Motor Construction - Electrical Blog
How Brushless DC Motor Works? BLDC and ESC Explained
How Brushless DC Motor Works? BLDC and ESC Explained

Also Read

Bose Soundbar Mount Speaker Nw Bose Surround Sound Mount Sil

Bose Soundbar Mount Speaker Nw Bose Surround Sound Mount Sil

Emmanuelle Reinger

Bose soundlink mini wall mount. Bose speakers and wall mount, audio, soundbars, speakers & amplifiers. Bose speaker moun ...

Bose 802 Iv Bose Controller Eq Ii Speaker Wts Amp Series

Bose 802 Iv Bose Controller Eq Ii Speaker Wts Amp Series

Emmanuelle Reinger

Bose 802 speakers for sale. Bose® panaray® 802® series iv modular commercial surface mount speaker. Bose 802 series i ...

Brush Cutter Manual 32.6 Cc 2 Stroke Manual Brush Cutter, 7

Brush Cutter Manual 32.6 Cc 2 Stroke Manual Brush Cutter, 7

Emmanuelle Reinger

Brush cutter safety tips: how to operate a brush cutter safely. Guide on brush cutter maintenance. Manual brush cutter a ...

Blackstone 1923 Watch 1923 (yellowstone Prequel)

Blackstone 1923 Watch 1923 (yellowstone Prequel)

Emmanuelle Reinger

Must have blackstone griddle accessories. Blackstone 1923 gas griddle. Blackstone products. Watch 1923 (yellowstone preq ...

Bottom Bracket Thread Direction The Threaded Bottom Bracket

Bottom Bracket Thread Direction The Threaded Bottom Bracket

Emmanuelle Reinger

Hambini thread together bottom bracket installation. Bracket threaded slot shell. Bracket threaded brackets bsa outboard ...